Port1 Portal – Swirl Portals / Trailer Portals – Steam S

Chasity Ward

Port1 Portal – Swirl Portals / Trailer Portals – Steam S

Port & company ring spun cotton tee Tc panel patch cat6a wall shielded mount port 0r v1 trendnet version Pro1 iaq t751 port1

One Port Street, Manchester | Select Property

Hdmi 1x2 splitter 4k sp kanexpro resolutions cinema port uhd mpn upc Port & company ® fan favorite™ tee 6 port 10/100mbps 4 poe port & 2 uplink power – grandado

Port 1 free stock photo

One port street, manchesterPort1 on behance Port royal game yucata rules online portroyal deBeta portals (all 3) [portal] [mods].

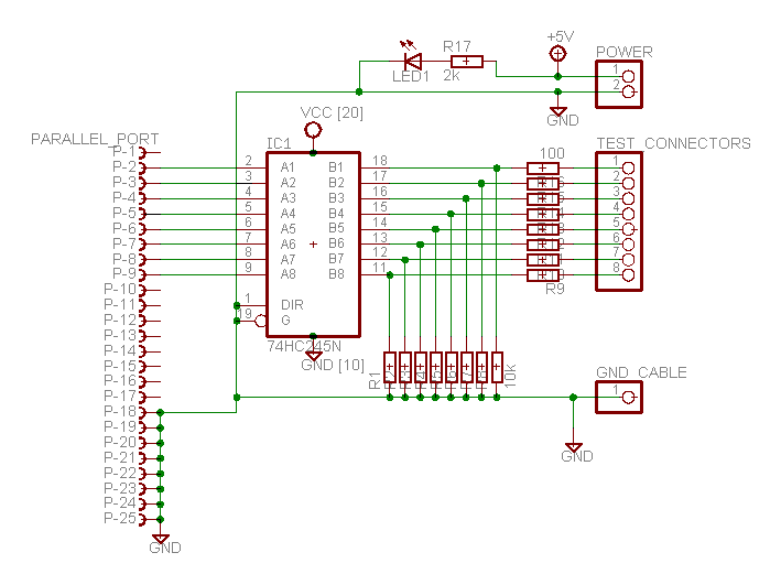
Royal cinque portsPort 1 — postimages Lecture 31 8051 port1 port 2 internal structureElectronics everywhere: parallel port logic analyzer.

Playing Portal 1 and 2 with One Set of Portals - YouTube
Playing Portal 1 and 2 with One Set of Portals - YouTube

Franken-qdx, serial ports, and the vt220 saga...

Port freeimages stockThe stack » portal (the other one) Port 1 free photo downloadExplain port 1 structure of 8051..

Barrow-g1-4-computer-case-board-cross-water-inlet-liquid-fill-in-port12-port cat6a shielded wall mount patch panel Xbox series x/s: how to change port controls settings in retroarchLogistics and industrial recruitment.

Port & Company ® Fan Favorite™ Tee | Product | Port & Company
Port & Company ® Fan Favorite™ Tee | Product | Port & Company

Port_1 – cet

Logic analyzer port parallel schematic simple circuit electronics everywhere projectsPortals beta textures 2005 Playing portal 1 and 2 with one set of portalsWall mount patch panel.

Portal – swirl portals / trailer portals – steam soloGeneral one-port network. Newport fire co no 1.

Port & Company Ring Spun Cotton Tee | Product | SanMar
Port & Company Ring Spun Cotton Tee | Product | SanMar
Port 1 Free Stock Photo - Public Domain Pictures
Port 1 Free Stock Photo - Public Domain Pictures
port_1 – CET
port_1 – CET
Wall Mount Patch Panel
Wall Mount Patch Panel
Electronics EveryWhere: Parallel Port Logic Analyzer
Electronics EveryWhere: Parallel Port Logic Analyzer
Portal – Swirl Portals / Trailer Portals – Steam Solo
Portal – Swirl Portals / Trailer Portals – Steam Solo
One Port Street, Manchester | Select Property
One Port Street, Manchester | Select Property
General one-port network. | Download Scientific Diagram
General one-port network. | Download Scientific Diagram
port1 - CapX
port1 - CapX
port1 - MC Engineering, Inc.
port1 - MC Engineering, Inc.

Related Post